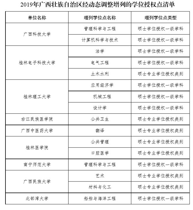
近日,国务院学位委员会发布《国务院学位委员会关于下达2019年动态调整撤销和增列的学位授权点名单的通知》(学位〔2020〕3号),其中,我院获批“机械工程”一级学科硕士学位授权点,实现了我院一级学科硕士学位授权点的突破。
在2019年硕士学位授权学科动态调整工作中,在学校领导、研究生院和学科建设办公室的领导和指导下,学院统筹整合现有资源,申请动态调整增列“机械工程”一级学科硕士学位授权点,并顺利通过上级学位管理部门的审批。
本次“机械工程”一级学科硕士学位授权点的获批,标志着我院学位授权点建设取得新的突破,进一步完善了我院研究生培养范围、层次和结构,有利于推进学院学科建设。我院将以此为契机,切实贯彻落实学校第三次党代会精神,进一步加强学科内涵建设,做好“机械工程”专业研究生培养工作,不断提高培养质量,为学校实现第三次党代会确定的奋斗目标和各项工作任务贡献力量。
